Articles
Top 5 Skills Java …
As a Java developer, you absolutely must take advantage of this respite at home to learn the 5 ultimate skills that will set you apart from other coders.
I wrote an article on DZone, https://dzone.com/articles/5-skills-java-developers-should-learn-in-2021.
This article is about the 5 skills you …
How does Embold v2 …
Embold Team has delivered after years of R&D, a new great version of their product Embold. In this series of articles, I want to illustrate why these new features make Embold a great and easy product to work with.
Today we will talk about Onboarding also know “how the heck do I add my …
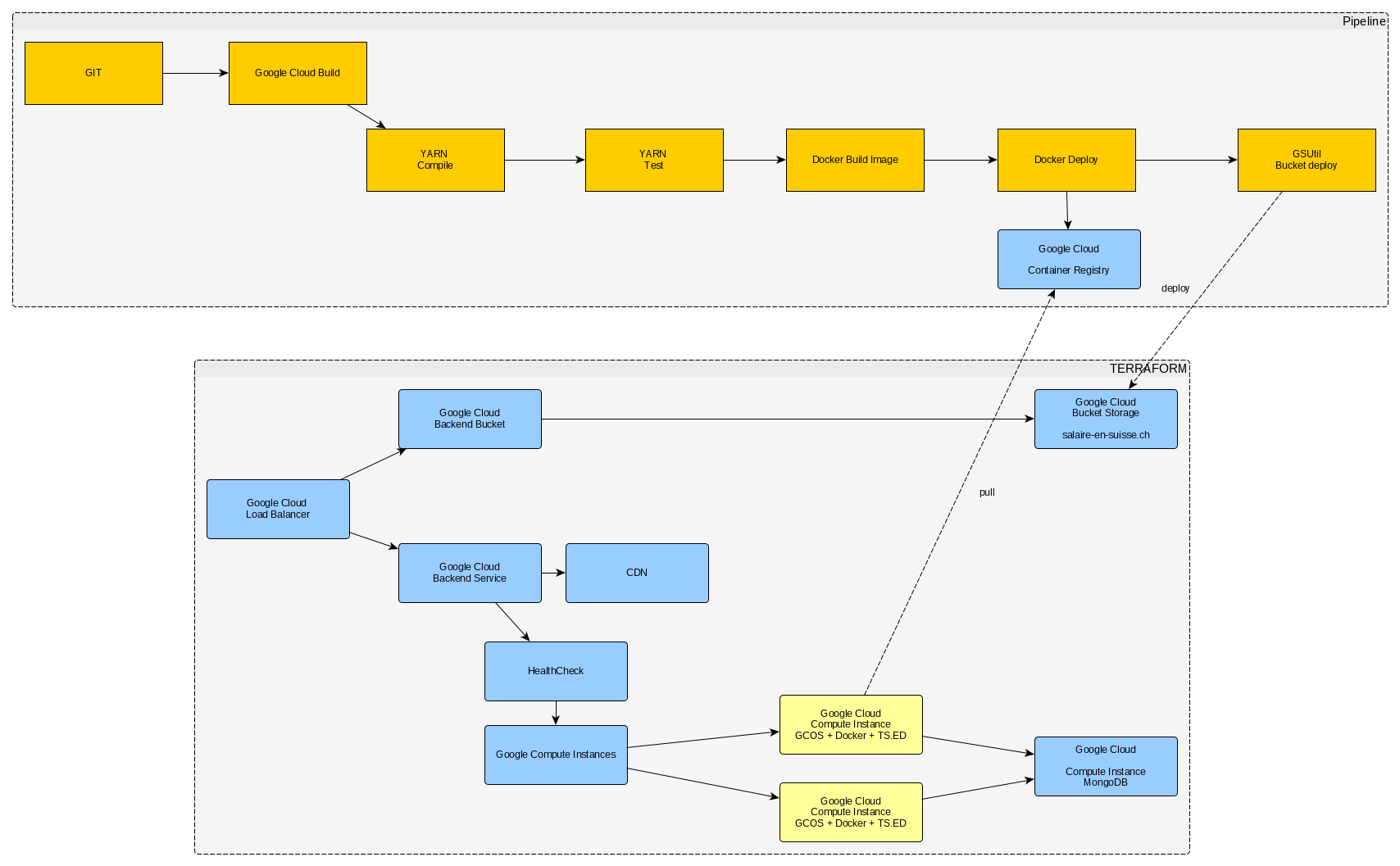
Salaire en suisse : how …
I launched a new website to help workers in Switzerland to have a better understanding of their payslips. I discovered in four years working in Switzerland that a good understanding of your payslip is a tremendous help in the negotiations with your employer.
The website is called “Salaire en …
How to migrate an ERP and …
This article is a source of work for anybody interested in ERP Migration and especially a focus on Data Migration. I prepared for a Job interview. It is never a bad idea to refresh your mind and pick new sources about an interesting subject.
A Simple Review of HTTP …
I tested a list of Benchmarking / Loading test tools and offer you some feedback about the tools listed on the excellent page https://gist.github.com/denji/8333630.
For 2021, I am curious to test and discover my new favorite HTTP Benchmarking tool. I am will test it on a new Java Backend that I am …
5 skills Java developers …
Yes, COVID-19 has slowed down the economy and the labor market, but that’s no reason to sit around and watch Netflix. 2021 may be the perfect year to change jobs and get a better salary or just be selected to participate in a great IT project. That’s why, as a Java developer, you …
My ScaleUp 360 Legacy IT …
ScaleUp 360 Legacy IT is an important conference on legacy software modernization issues, and I was honored to have been invited this year as a speaker to share my experience. You can watch on this page the movie of my speech at the conference.
ScaleUp360 Legacy IT …
During my talk at the “ScaleUp 360 Legacy IT Europe” conference, an important part of the discussion was about the notion of Legacy. As usual, it was very interesting to see that each speaker presented a different perspective, very frequently based on marketing concerns. So for many …
10 common mistakes made …
In this new article, we will expose 10 of the most frequent errors among Java developers. We will take this opportunity to discuss a way to detect them and thus offer our juniors a way to progress.
5 Best practices to …
Exceptions are annoying. The exceptions are bothersome to handle, it invades your code like a ant colony and we never know how to deal with them. This small article gives you 5 best practices to dead with exceptions in your Java code.









